Instance Verification Kit (IVK)
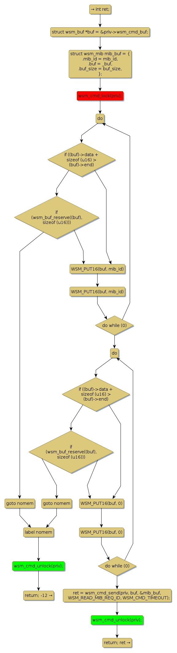
mutex lock @ [5292+19+/linux-3.19-rc1/drivers/net/wireless/cw1200/wsm.c]
Instance Signature: wsm_cmd_mux
|
The Matching Pair Graph:
|
|
Function Name
|
Control Flow Graph (CFG)
|
Events Flow Graph (EFG)
|
Source Correspondence
|
|
wsm_read_mib
|
|
|
[5060+12+/linux-3.19-rc1/drivers/net/wireless/cw1200/wsm.c]
|